IF:15 | 中乔新舟无血清细胞冻存液文献精选(文末有免单福利哦)-商家活动-资讯-生物在线

IF:15 | 中乔新舟无血清细胞冻存液文献精选(文末有免单福利哦)

作者:上海中乔新舟生物科技有限公司 暂无发布时间 (访问量:20308)

题目:

SIRT3通过调节线粒体质量控制逆转2型糖尿病骨质疏松的机制

Enhanced SIRT3 expression restores mitochondrial quality control mechanism to reverse osteogenic impairment in type 2 diabetes mellitus

IF15

DOI: 10.1038/s41413-024-00399-5

发表期刊:Bone Research

发表单位:南京大学

发表时间:2025年3月

文章摘要:

骨质疏松症是诊断为 2 型糖尿病 (T2DM) 的患者中普遍存在且使人衰弱的合并症,其特征是成骨细胞功能受到抑制和骨微结构破坏。在这项研究中,作者利用雄性 C57BL/6 J 小鼠来研究 SIRT3 在 T2DM 中的作用。在 T2DM 的体外和体内模型中都观察到 SIRT3 表达降低和线粒体质量控制机制受损。从机制上讲,SIRT3 抑制导致 FOXO3 过度乙酰化,阻碍 PINK1/PRKN 介导的线粒体自噬途径的激活,并导致功能失调的线粒体积累。SIRT3 的遗传过表达或药理学激活可恢复 FOXO3 的脱乙酰化状态,从而促进线粒体自噬并改善 T2DM 的成骨损伤。总的来说,这项研究结果强调了 SIRT3 在线粒体质量控制中的基本调节功能,这对于维持 T2DM 的骨稳态至关重要。这些见解不仅增强了对糖尿病骨质疏松症分子机制的理解,而且还确定了 SIRT3 作为糖尿病骨质疏松症的有前途的治疗靶点。

 

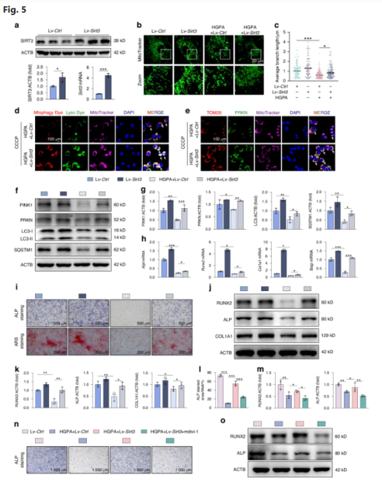
在本研究中,在 T2DM 小鼠中观察到骨量减少,伴随着成骨细胞中 SIRT3 表达的降低和线粒体自噬受损。这项研究结果有力地证实了 SIRT3 激活通过上调线粒体自噬来减轻骨形成。在机制上,SIRT3 调节 FOXO3 的乙酰化,随后促进其核易位并通过靶向Prkn 恢复线粒体自噬。这些发现为糖尿病骨质疏松症的病理生理学提供了宝贵的见解,并为未来糖尿病骨质疏松症的治疗提出了一个有前景的治疗靶点。

文献部分结果展示:

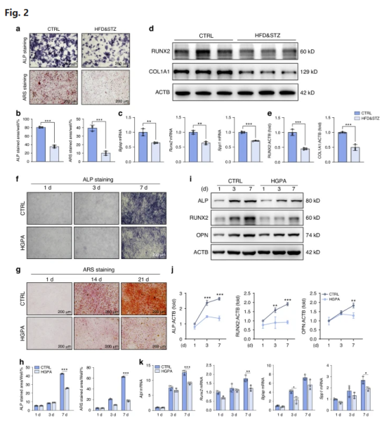
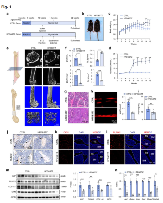
T2DM小鼠表现出明显的骨质流失,成骨细胞活性受到抑制。

糖尿病微环境在体外损害成骨细胞功能。

SIRT3 的激活促进线粒体自噬并改善 MC3T3-E1 细胞中的成骨细胞功能障碍。

非常荣幸,中乔新舟的无血清细胞冻存液(货号:CSP042)产品助该研究一臂之力。

来源:文献截图

产品介绍:

CSP042 无血清细胞冻存液

该冻存液含 DMSO、 葡萄糖等各种细胞营养成分,提高细胞存活率和活力,亦适合于无血清培养细胞和蛋白表达细胞。不含动物来源性蛋白, 不含血清,可减少各类细菌、病毒和支原体等污染,保证冻存细胞的安全。 通用于各种动物细胞株(肿瘤细胞和常规细胞)。

产品特色:

1、通用于各种动物细胞(肿瘤细胞和常规细胞系);

2、无动物源性蛋白成分;

3、减少梯度降温步骤;

4、细胞复苏存活率高、活力强;

5、产品使用方便,开盖即用。

中乔新舟细胞冻存液产品目录:

胞冻存液名称

货号

适用细胞

无血清细胞冻存液

CSP042

通用于各种动物细胞株(肿瘤细胞和常规细胞)

无血清细胞冻存液(升级款)

CSP077

大多数哺乳动物细胞、原代细胞

干细胞专用无血清冻存液

CSP083

适用于干细胞

通用含血清型程序冻存液

CSP169

适用于各种动物细胞株(肿瘤细胞和常规细胞),原代细胞,永生化细胞等

ES/hiPS细胞专用无血清冻存液

CSP193

适用于人多能干细胞(hES/hiPS)

无血清细胞冻存液(无DMSO)

CSP207

适用于多种细胞系,尤其对DMSO敏感细胞

上海中乔新舟生物科技有限公司 商家主页

地 址: 上海市宝山区长江南路180号A区401-406室

联系人: 胡经理

电 话: 18117540148

传 真: 021-56760351

Email:sales@zqxzbio.com

相关咨询
ADVERTISEMENT